在金融领域,期货交易的清算交收体系是确保市场平稳运行的关键环节。本文通过详细解读期货交易清算交收的概念、制度、原则、术语及公式、参与主体、流程、估值核算和数据等方面,为读者提供了一个全面的学习框架。

期货交易所的清算交收体系,相对证券清算交收体系来说它较难懂,主要体现专有术语难理解、晦涩。当年在恒生期货部门时,为了学习期货业务知识是下了一番苦功夫和精力,有句话说得好:世界上没有白走的路,每步都算数。文章尽量通俗易懂,图文结合、多举栗子。烦请大家先看看:期货交易所清算交收通用业务流程图。

好了,言归正传!和大家一起开启:期货交易所清算交收体系探索之旅,将从概念、交易制度、结算原则、期货术语、参与主体、清算交收流程、估值核算、数据等8大模块入手一点一点的切入,一块一块的展开,从入门逐渐到精通之旅。
文章可能会有不足之处,欢迎大家给我多多提意见、留言反馈和补充,如有错误之处,请大家指正,我们评论区见。共6885字,建议先收藏,然后慢慢钻研。希望大家耐住性子看完,会有收获。
一、前言
在了解期货交易所清算交收体系之前,烦请大家先了解什么是期货、期货交易所、期货交易时间等,主要方便大家更好的理解期货清算交收。
1.1、什么是期货?
期货概念:全称”期货合约”,Futures Contract,它是一个合约。合约里有对手双方,规定在未来的某个特定时间点,以一个提前约定好的价格,交易一个商品。
举栗子:隔壁老王做螺纹钢生意,他在2000元的位置,做多了一个2026年8月到期的螺纹钢期货,意味着:他承诺在未来12月份到期的时候,会以2000元的价格,买10吨螺纹钢。
敲黑板画重点:期货交易的本质是“未来交割的合约买卖”。期货大概逻辑是这样,稍有点绕,其实原理很简单,就和隔壁老王买卖钢材很像,只不过他买的是钢材期货,不是现在买,而是约定在未来的某个时间点买。
一切皆可期货,期货不一定非得未来交割资产产品,其实它是对未来某一时间点价格的对赌,可以赌油价、赌金价、赌国债价格、赌利率、赌围炉文章的阅读量等等。
1.2、期货交易所
国内共有6家经国务院批准、受中国证监会监管的正规期货交易所。这些交易所覆盖商品、金融、能源及创新型绿色品种,形成了多层次的市场体系。以定位、交易品种、官网地址、交割方式和结算方式,如下图所示。

敲黑板画重点:
二、清算交收概念
好了,有了前言的知识铺垫,下面我们来聊聊清算交收的概念,其实期货清交收的概念同证券清算交收,大同小异,清算交收概念比较简单,如下所示。
2.1、清算/Clearing
按照确定的规则计算期货合约和资金的应收应付数额的行为,并汇总形成各结算备付金账户资金清算结果。清算过程可以将买卖某种特定有价证券的数量和金额分别予以抵消,然后交收净差额证券或金额的过程。通过清算,可以减少实际交割的证券数量或金额,节约大量人力、物力和财力。
2.2、结算/Settlement
完成交易双方债权债务的清讫和到账确认的过程。针对基础金融工具,在交易成交、清算后,到结算就完结了,即结算和交收是同时发生的。本质是在结算账户体系之间收付。
2.3、交收/Delivery
根据确定的清算结果,通过转移证券和资金履行相关债权债务的行为。
2.4、核算/Accounting
用货币为主要计量单位,通过确认、计量、记录和报告等环节,对特定主体的经济活动进行记账、算账和报账,为相关会计信息使用者提供决策所需的会计信息。
三、交易制度
到这里烦请大家先思考一个问题:为什么期货交易不需要担心“对方跑路”?估计大家会不约而同回答:制度呗,对就是交易制度下面我们一起来简单了解下6大期货交易所的交易制度。
各大交易所的交易制度没有本质的区别,各交易所的交易规则和制度均以《期货交易管理条例》和《期货交易所管理办法》为基础进行细化。其次各交易所结合自身的定位、上市品种特性(商品VS金融、传统产业VS新兴产业)及国际化程度不同,各所在具体规则存在显著差异,但从核心交易规则(交易时间、合约设计、保证金、涨跌停板、交割制度等)和特色制度等方面总结异同,如下图所示。

敲黑板画重点:6大期货交易所的交易制度规则:主要围绕交易品种、合约设计(最小变动价位、涨跌停板幅度、最低交易保证金)、交割制度(实物/现金、交割品级、交割方式)、交易时间、参与者结构(是否国际化)、结算制度(全员/分级)、风险控制措施(限仓、强平、保证金调整)等方面展开,(欲想了解各期货交易所具体的交易制度或规则,强列建议大家抽空去官网上看看)。
四、结算原则
到这里终于和期货清算交收强相关了,又烦请大家再思考一个问题:每日结算单上的“盯市盈亏”是怎么算出来的?下面我们一起来简单了解下6大期货交易所的结算原则同与不同,看看6大期货交易所是这样清算与交收?及我们能学习到什么?
4.1、交易结算方式

4.2、共同结算原则
6大期货交易所的清算交收均基于金融基础设施的底层逻辑,核心原则高度一致,主要原则包括:中央对手方(CCP)、逐日盯市(Mark-to-Market)、净额结算(Netting)、分级结算制度、保证金制度。
4.2.1、中央对手方(CCP)
1、交易所作为“中央对手方”介入买卖双方交易,成为所有合约的直接对手方。无论交易对手是否违约,交易所均承担履约责任,消除交易双方的信用风险,如下图所示。
2、作用:确保“一手交钱、一手交货”的信用保障,避免因一方违约导致交易失败。

4.2.2、逐日盯市(Mark-to-Market)
1、每日收盘后,按最新结算价重新计算所有持仓的盈亏,盈利划入账户,亏损从账户扣除,实现“每日无负债”,即称逐日盯市。
2、简单点:每日按结算价对持仓盈亏进行盯市,资金当日划付。

3、作用:提前锁定风险,避免因价格剧烈波动导致“巨亏无法履约”(如原油负价事件中,逐日盯市确保了每日盈亏清晰)。
4、公式:当日盈亏 = 平仓盈亏+持仓盯市盈亏。

4.2.3、净额结算(Netting)

为了方便大家更好理解,期货清算交收中净额结算,下面我们通过举例来说明,如有不对之处,烦请大家指正和批评。

4.2.4、分层分级结算制度
期货交易所采用分层分级结算制度,还是比较好理解的,目的:期货交易所设置风险隔离墙”,通过“交易所→结算会员→客户”的三级架构(如下图所示),将结算职能分散给专业会员,既降低了交易所的直接风险,又提升了结算效率。

同样。为了方便大家更好理解,期货清算交收中分导分级结算制度,下面我们通过举例来说明,如有不对之处,烦请大家指正和批评。

敲黑板画重点:期货交易所分层分级结算原则通过:一级结算、二级结算、最终清算(T+1日开盘前)完成资金与仓位的“最终划转”,如下图所示:

4.2.4、保证金制度
期货交易所采用保证结算制度,这里就不作过多的细聊了,也可在术语中看到,或者欲想学习请移至文章:5000字多图拆解:参与结算机构之间的保证金和备付金的信息流和资金流,进学习。
五、术语及公式
在聊上面四大模块时,文章经常提到了一些期货制度或结算术语,原本围炉想把它们就放在模块中去聊。为了便于大家更好学习期货清算交收等相关业务知识点,思来想去还是把它单独拿出作为一个模块和大家聊聊,当然这里仅聊得是期货交易、结算、模式等术语,围炉整理如下。到这里同样烦请大家再思考一个问题:保证金不足时,交易所会强制平仓?
1、保证金制度
概念:期货交易实行保证金制度,交易者在买卖期货合约时不需要付出与合约金额相等的全额货款,只要按合约价值的一定比率缴纳保证金作为履约保证,即可进行数倍于保证金的交易。保证金实质:利用杠杆比率,提高购买力的方法。

场景:控制交易风险(保证金不足时需追加,否则可能被强平)
公式:成交价 * 合约乘数 * 保证金率 * 手数
结算准备金余额指当日结算准备金 = 上一交易日结算准备金 + 入金 – 出金 + 上一交易日交易保证金 – 当日交易保证金 + 当日盈亏-手续费。

2、强行平仓制度
概念:结算参与人的保证金不符合期货结算机构业务规则规定标准的,期货结算机构应当按照业务规则的规定通知结算参与人在规定时间内追加保证金或者自行平仓;结算参与人未在规定时间内追加保证金或者自行平仓的,通知期货交易场所强行平仓场景:强行平仓和这三个条件强相关:保证金不足、未及时追加保证金、其他违规行为。

3、涨跌停板制度
概念:又称每日价格最大波动限制,即指期货合约在一个交易日中的交易价格波动不得高于或低于规定的涨跌幅度,超过该涨跌幅度的报价将被视为无效,不能成交。可能文字不好理解,请结合下图一起理解。

涨跌停价公式:以上一个交易日的结算价为基准
涨停板价格 = 合约上一交易日结算价 x (1+合约当日涨跌停板比例)
跌停板价格 = 合约上一交易日结算价 x (1-合约当日涨跌停板比例)
4、持仓限额制度
概念:为了防范操纵市场价格的行为和防止期货市场风险过度集中于少数投资者,对会员及客户的持仓数量进行限制的制度。超过限额,交易所可按规定强行平仓或提高保证金比例。
简单:规定会员或客户可以持有的按单边计算的单一合约投机头寸的最大数额。
5、大客户报告制度
概念:当会员或客户某品种持仓合约的投机头寸达到交易所对其规定的头寸持仓限量80%以上时,会员或客户应向交易所报告其资金情况、头寸情况等, 客户须通过经纪会员报告。大户报告制度是与持仓限额制度紧密相关的又一个防范大户操纵市场价格、控制市场风险的制度。
6、实物交割制度
概念:交易所制定的、当期货合约到期时,交易双方将期货合约所载商品的所有权按定进行转移,了结未平仓合约的制度。

小结:有关期货交易术语及计算公暂且先聊到这里,其不止上面6点,围炉把重点术语列举出来,若大家想更进一步更多其它术语可移至《中国金融期货交易所结算细则-2020.12.11》去学习。
六、参与主体
首先恭喜你能看到这里,不容易哦!烦请给自己赞。一个市场需要多方协同有序共同参与方可推期货市场健康有序向前发展。下面我们一起来了解期货市场上有那些参与主体,它们的职责是什么?
期货市场参与主体:主要涵盖监管机构、交易与结算组织、中介机构、投资者、交割服务商及支持机构等。各主体的职责分工明确,共同保障市场的公平、高效与安全。当然这里面关系错综复杂,方便大家学习,围炉一贯原则、尽量图形、抽丝剥茧,开干直接上图,请大家看图细品。


敲黑板画重点:期货市场的参与主体职责,这里特别说明下:期货清算机构,其它参与主体通过上面图学习后不言而喻会懂,国内6大期货交易所都会设置隶属于交易所部门的清算机构。不像证券专门成立清算交收公司:中国证券登记结算有限责任公司。
期货交易所结算部门的作用:计算期货交易的盈亏;充当交易对手,担保交易履约;管理会员资金,控制市场风险;监管期货交易的实物交割。


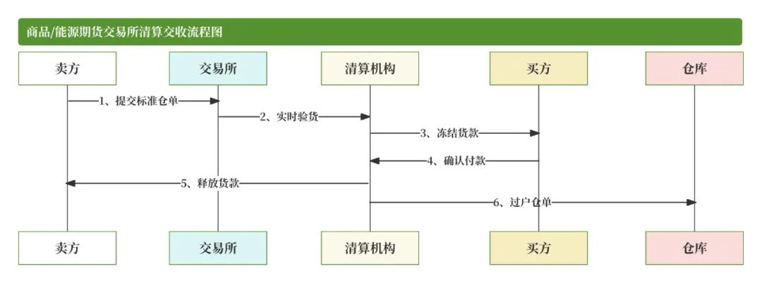
七、清算交收流程7.1、期货交易所清算交收通用业务流程图
期货交易所清算交收流程,在文章开头围炉就放了一张:期货交易所清算交收通用业务流程图,此图很大程度上涵盖了国6大期货交易所清算交收主流程。当然各大期货交易所的清算交收程又有各自的区别,主要原因:各大交易所的定位、上市品种、国际化程度等不同。
7.2、实物/现金和多币种结算清算交收
1、实物清算交收交易所有:上海期货交易所(SHFE)、郑州商品交易所(ZCE)、大连商品交易所(DCE)。

2、现金清算交收交易所有:中国金融期货交易所(CFFEX)

3、多币种清算交收交易所有:广州期货交易所(GFEX),这个围炉也不太了解所以它就不拿出来聊它的清算交收流程,以免误导大家,如果大家对它比较了解烦请告之下围炉。
小结:各大期货交易所的清算交收流程暂且先聊到这里,特别附上6大期货交易所清算交收关键差异,如下图所示。最后建议大家去6大期货官网查看:期货交易所结算细则,这个对大家很有帮助,但比较枯躁。

八、估值核算
期货交易所清算交收完成,需要对期货交易等数据进行估值核算,让客户及后续方便查账,知道相关业务节点盈亏情况。依据中基协《证券投资基金股指期货投资会计核算业务细则(试行)》、《证券投资基金国债期货投资会计核算业务细则(试行)》,基金投资期货合约,采用结算价估值核算准则。
8.1、6大期货交易所科目设置

8.2、6大期货交易会计处理
场景1、存入保证金
借:结算备付金
贷:银行存款
场景2、提取保证金
借:银行存款
贷:结算备付金
场景3、期货开仓
1、买入合约:记录初始合约价值
借:其他衍生工具—××买入股指期货—初始合约价值
贷:其他衍生工具—冲抵股指期货初始合约价值
2、卖出合约:记录初始合约价值
借:其他衍生工具—冲抵股指期货初始合约价值
贷:其他衍生工具—××卖出股指期货—初始合约价值

场景4、平仓或到期交割
1、买入合约卖出平仓或到期交割
采用移动加权方法结转平仓合约的初始合约价值,需计算结转比例。
结转平仓合约的初始合约价值
借:其他衍生工具—冲抵股指期货初始合约价值
贷:其他衍生工具—××买入股指期货—初始合约价值
2、卖出合约买入平仓或到期交割
借:其他衍生工具—××卖出股指期货—初始合约价值
贷:其他衍生工具—冲抵股指期货初始合约价值
场景5、交易费用
借:交易费用
贷:结算备付金(或应付交易费用)
场景6、日终结算
1、买入合约日终估值
借:其他衍生工具—××买入股指期货—公允价值
贷:公允价值变动损益—股指期货—××买入股指期货
2、卖出合约日终估值
借:其他衍生工具—××卖出股指期货—公允价值
贷:公允价值变动损益—股指期货-××卖出股指期货
3、确认平仓损益/到期交割损益
借:结算备付金
贷:投资收益—股指期货—××股指期货
4、当日无负债结算
借:结算备付金
贷:证券清算款

小结:各大期货交易所的会计处理暂且先聊到这里,所有会计处理需遵循《企业会计准则第22号-金融工具确认和计量》及交易所业务规则。实际操作中建议使用期货专用财务系统(如恒生O32)自动生成凭证。
九、数据
数据是生产很重要的要素,如同人的“血液”,同样期货也会产生大量数据,期货数据一般有:交易、账户、行情、资讯和结算交收等数据。期货保证金监控系统的数据报送接口则是连接期货公司与监管层的“信息管道”,通过标准化、安全化的技术手段,保障市场资金安全与运行透明。理解数据的来源、作用及接口规范,对期货公司技术系统建设、风险管理及业务创新具有关键意义。



期货保证金监控系统数据报送接口,最新技术文档可通过中国期货市场监控中心下载,接口变更需提前30日报备。

